日本特許出願における拒絶査定不服審判請求は、分割出願とセットで行うのが実務上の基本であり、この前提を踏まえて審判請求のみ・分割出願のみといった選択肢を戦略的に使い分ける必要があります。
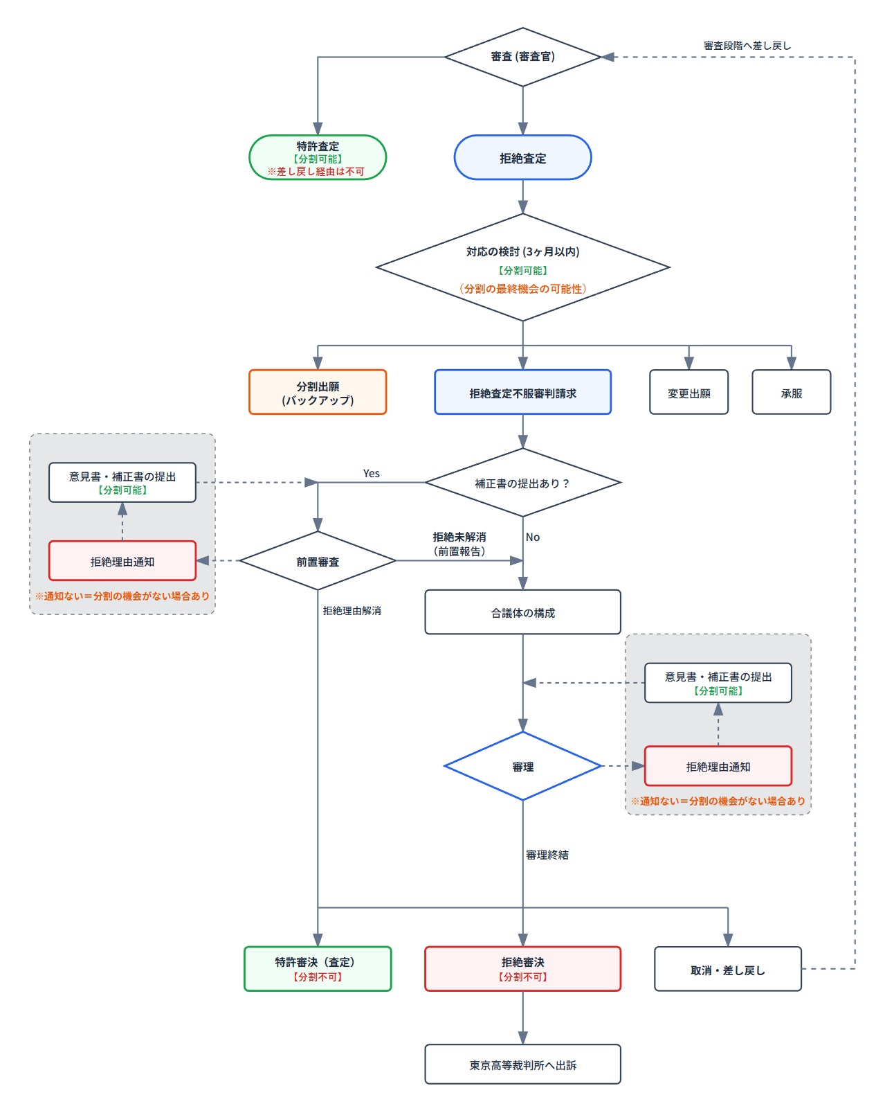
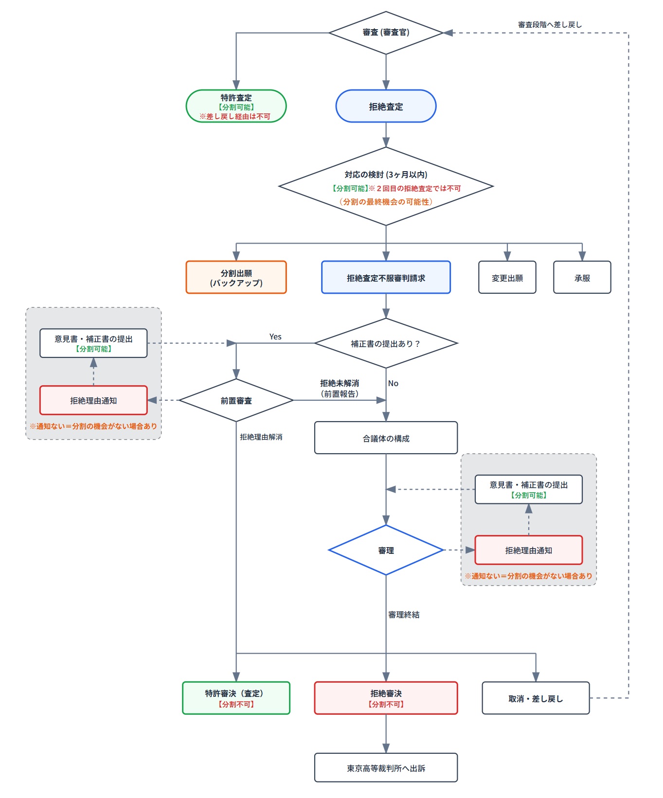
日本の特許審査手続において「拒絶査定」を受けた場合でも、権利化を達成するための手段、拒絶査定不服審判の請求(特許法121条1項)は残されています。
拒絶査定不服審判では、1名の審査官による判断から、3名の審判官による「合議体」での審理へと移行します。審査段階とは異なる複数の主体により再検討が行われるため、審査段階とは異なる判断が下されることも少なくありません。また、補正には一定の制限が課されるものの、適切な修正を行うことで依然として権利化を達成できる可能性が十分にあります。
本記事では、権利化の可能性を残すための拒絶査定への対応と注意点について整理します。
- 拒絶査定不服審判の手続の流れの確認
- 拒絶査定不服審判の請求期間は延長不可
- 拒絶査定不服審判の請求は分割出願とセットが基本
1. 選択肢と手続きの流れ
拒絶査定対応時の選択肢
拒絶査定を受けた後に特許出願として権利化を引き続き目指す選択肢は下記の何れかです。当該出願の重要性、コスト、補正制限下での補正の可否等を考慮し選択します。
- 拒絶査定不服審判の請求のみ
- 拒絶査定不服審判の請求+分割出願
- 分割出願のみ
拒絶査定受領後の手続きの流れ
拒絶査定不服審判の請求をすると、まず補正の有無に応じて「前置審査」(法162条)または合議体による「審理」が行われます。
「前置審査」が行われる場合には、拒絶理由が解消した場合には特許査定、拒絶理由が解消しなかった場合には「審理」へと進みます。
合議体による最終判断は「審決」として下されます。この審決の内容(拒絶審決)に不服がある場合には、高等裁判所へ「審決取消訴訟」を提起することができ、特許庁から裁判所へステージが移ります。
2.拒絶査定不服審判の請求
請求期間の延長請求はできない
拒絶査定の謄本が送達された日から3ヶ月以内(在外者の場合は4ヶ月以内)に、拒絶査定不服審判を請求する必要があります(法121条1項)。この期間は(申請によって)延長できません。
(1) … 拒絶査定不服審判の請求期間(特§121①…)…は職権による延長はしない…。
(2) 手続者が在外者のときは、次の期間に限り認めることができる。
ア 特許出願の拒絶査定不服審判の請求(特§121①)についての期間(存続期間の延長登録出願の拒絶査定不服審判についての期間を除く) 1 月
審判請求可能な期間内に審判請求書を提出すれば、具体的な「請求の理由」については後から補充可能です。期限が迫っている場合、まずは期間内に請求及び補正手続きを完了させることを優先とし、詳細な反論内容は後日提出する対応が可能です。
<手続方法>
審判請求書の【請求の理由】の欄に「追って補充する」と記載し、後日補充する手続補正書(方式)を提出します。手続補正書(方式)の提出がない場合は補正指令が発せられ、これに応答しなければ審判請求書は却下となります。
3. 拒絶査定不服審判の請求と分割出願
最初の拒絶査定時に、拒絶査定不服審判の請求を分割出願とセットで行うことが基本対応であるとの認識が重要です。「拒絶査定不服審判の請求のみ」の選択肢は権利化への道が途絶えてしまう危険性があります。
拒絶査定後に分割出願が可能な時期
拒絶査定後に分割出願が可能な時期は次の通りです。その機会は非常に限られていることがわかります。拒絶査定後に確実に分割出願が可能である時期は、拒絶査定不服審判請求時(或いは最初の請求期間)のみです。(差し戻され再度拒絶査定を受けて拒絶査定不服審判請求をする際には請求時に補正ができるため分割も可能ですが、差し戻し自体が比較的可能性が低いパターンとなります)
-
補正可能な時/期間
拒絶査定不服審判請求時
拒絶理由通知に対する応答期間(前置審査/審理中にあるとは限らない)
-
特許査定後の分割の機会なし
審判の決定である「(特許/拒絶)審決」は「査定」ではない。また、前置審査(法163条3項)・差し戻し審査(法160条1項)後の特許査定は除かれている。
-
最初の拒絶査定の謄本送達から3ヶ月(在外者は4ヶ月)
2回目以降の拒絶査定すなわち差し戻し審査(法160条1項)後の拒絶査定は該当しない
一 願書に添付した明細書、特許請求の範囲又は図面について補正をすることができる時又は期間内にするとき。
二 特許をすべき旨の査定(第百六十三条第三項において準用する第五十一条の規定による特許をすべき旨の査定及び第百六十条第一項に規定する審査に付された特許出願についての特許をすべき旨の査定を除く。)の謄本の送達があつた日から三十日以内にするとき。
三 拒絶をすべき旨の最初の査定の謄本の送達があつた日から三月以内にするとき。
拒絶査定不服審判請求後に拒絶理由通知は出るのか?
以下の通り拒絶理由通知が出されるか否か(分割の機会は発生するか否か)は「ケースによる」としかいえず、結局不確定です。
前置審査で拒絶理由通知が出る場合
審査基準には、前置審査において拒絶理由通知を出す場合について次のように記載されています。原査定の拒絶理由解消+新たな拒絶理由発見の場合、又は補正の示唆を出せる例外的な場合となっています。また、「前置審査は拒絶査定に至るまでの審査をやり直すものではない」とも注記されています。
前置審査において、審査官は、原査定(拒絶査定)の理由が解消されたと判断し、他に拒絶理由を発見しない場合は、原査定を取り消し、特許査定をする。
原査定を取り消し、特許査定をすることができない場合は、審査官は、原則として、前置報告をする。
ただし、以下の(1)又は(2)に該当する場合は、審査官は、拒絶理由通知をする。
(1) 審判請求時の補正が適法であり、原査定の理由は解消されたと判断したものの、新たな拒絶理由を発見した場合であって、発見した新たな拒絶理由が、その補正によって新たに通知する必要が生じた拒絶理由のみである場合(注)(3.2.1.(2)及び 3.2.2(2)参照)
(2) 解消していないと判断した原査定の理由又は新たに発見した拒絶理由を解消するために請求人がとり得る対応を審査官が示すことができる場合であって、請求人との間で意思疎通を図った結果、合意が形成された場合(3.5 参照)
(注) 前置審査は拒絶査定に至るまでの審査をやり直すものではないため、発見した拒絶理由が補正によって新たに通知する必要が生じた拒絶理由のみである場合に限り、拒絶理由通知をすることとする。
審理で拒絶理由通知が出る場合
審判便覧には、審理において拒絶理由通知を出す場合について次のように記載されています。前置審査同様、原査定の拒絶理由解消+新たな拒絶理由発見の場合に通知されることになります。また、実務上は、前置審査と同様に補正の示唆を行い拒絶理由が出される場合もありますが、これも保証された機会ではありません。
(1) 審決の種類
ア 原査定の拒絶理由によって拒絶をすべきものであるときは、審判の請求は成り立たない旨の審決をする。
イ 原査定の拒絶理由によっては拒絶をすべきものでないと判断したとき、審判においては拒絶理由通知等の手続が準用されていて審理を進めることができる。その結果、拒絶をすべきものであるときは、審判の請求は成り立たない旨の審決をする。拒絶の理由を発見しないときは、原査定を取り消し、審判の請求を認める旨の審決をする(特§159①~③、意§50①~③、商§55の 2、§68④)。
(1) 特許出願の拒絶査定不服審判
ア 査定の理由と異なる拒絶の理由を発見したとき、発見したすべての拒絶理由を通知し、相当の期間を指定して、意見書を提出する機会を与えなければならない。ただし、審判請求時の補正又は審判請求後でかつ最後の拒絶理由通知(→ウ)に対する補正を却下するときは、この限りではない(特§159②→特§50)。
なぜ拒絶査定不服審判請求+分割出願のセットが基本なのか?
拒絶査定時に分割出願を行っておくことには、以下の2つの観点から極めて重要です。
”拒絶”審決に備えた権利化機会の確保[バックアップ]
上記の通り拒絶査定不服審判請求後の分割出願の機会は著しく制限されています。
前置審査又は審理中の拒絶理由通知がない場合には、拒絶査定不服審判請求後には分割出願の機会がありません。前置審査又は審理中の拒絶理由通知なしで拒絶審決に至る可能性は十分にあり、権利化の可能性を追求する分割出願の機会を失います。
また、審判請求時の補正には制限があり、不適切な補正は「補正却下」の対象となります。そして、補正却下されると拒絶査定時の特許請求の範囲に基づいて審査/審理されるため拒絶理由が解消する可能性は極めて低くなります。その結果、拒絶審決となり権利化の可能性を追求する分割出願の機会を失います。
拒絶査定不服審判請求時に分割出願を行っておくことで、親出願が拒絶されたとしても、子出願で異なるアプローチによる権利化を継続できます。このような役割を期待して行われるのが保険としてのバックアップ分割出願となります。
”特許”審決を見据えた異なる範囲での権利化
審理や前置審査で特許審決(査定)となった場合であっても、その時点では既に分割出願の機会は失われています。あらかじめ分割しておけば、特許になった範囲とは別に、本来狙いたかった「より広い範囲」や「違う観点」での権利取得を粘り強く追求できます。
原出願が審判係属中の分割出願に対する審査中止の運用
拒絶査定後に分割出願(子出願)を行った場合、特許庁に対して「原出願が審判係属中の分割出願に対する審査中止」の申請を行うことができます。これは、親出願である審判の結果が出るまで、子出願の審査を保留してもらう運用です。
本運用によれば、親出願での審判における審判官の判断を確認してから子出願の対応方針を決められるため、より効率的かつ効果的な出願戦略の構築が期待できます。
また、一旦請求項の数を減らして審査請求費用を抑えておき、審判結果を受けて自発補正時に必要な分の審査請求費用を追加で支払う対応が可能となるため、無駄な審査費用の発生を抑えることができます。
※本記事の内容は、記事作成時点の情報および法令に基づいています 。正確な情報の提供に努めておりますが、内容の完全性・正確性を保証するものではなく、本記事の内容に関して生じた損害等について一切の責任を負いません 。個別の事案については必ず弁理士等の専門家にご相談の上、手続きを進めていただくよう強く推奨いたします。





